请输入要害字
top
400-815-1117
400-815-1117
股票代码:688068
/EN
共识宣布∣q千亿球友会多项目列入康健体检项目推荐清单
2023-09-13

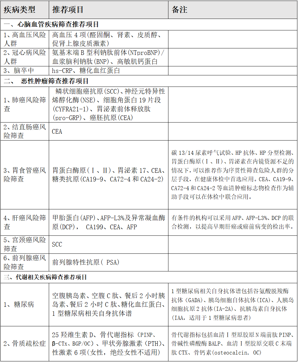
《康健体检与治理》杂志编委会联合北京医学会康健治理学分会等学术组织,汇聚了全国康健体检与治理机构80余位知名专家的意见建议,制定了成人个体化康健体检基本项目和常见慢性病筛查体检项目的推荐清单,形成《成人个体化康健体检项目推荐专家共识》,已于近期宣布。针对常见病和慢性病的康健体检项目推荐清单,q千亿球友会多个项目获得推荐(表1)。

表1 共识推荐的涉及q千亿球友会的成人个体化康健体检项目清单表


q千亿球友会体检项目推荐清单检测要领:单人份+高通量+化学发光




【参考文献】《康健体检与治理》杂志编委会, 中国医师协会医师康健治理与医师康健保险专业委员会, 北京医学会康健治理学分会, 等. 成人个体化康健体检项目推荐专家共识[J]. 康健体检与治理, 2023, 4(3): 201-219.


上一篇:新品上市|q千亿球友会化学发光VEGF检测试剂批准上市!
下一篇:携手创新!北京热景控股子公司与金中锘美告竣战略相助