2024-09-06
ϸ°ûÍâÄÒÅÝ (EVs) ÄڵĺËËáºÍÂÑ°×Æ½·Ö×Ó£¬ÓÈÆäÊÇmiRNA£¬Ò»Ö±±»ÈÏΪÊǾßÓм²²¡ÔçÆÚÕï¶Ï¼ÛÖµµÄÉúÎï±êÖ¾Îï¡£µ«ÏÖÓеÄEVsÊèÉ¢¸»¼¯¼¼ÊõÏÞÖÆÁËÍâÃÚÌåÕï¶ÏÔÚÁÙ´²ÖеÄʵ¼ùÓ¦Óá£GlyExo-Capture?¼¼ÊõΪ½â¾öÕâÒ»ÎÊÌâÌṩÁË´´ÐµĽâ¾ö·½°¸¡£
GlyExo-Capture?¼¼Êõ¿ª·¢
GlyExo-Capture?ÊÇÓÉqǧÒÚÇòÓÑ»á×ÔÖ÷Ñз¢µÄÒ»Ïî´´ÐÂÐÔEVsÌáÈ¡¼¼Êõ£¬×¨ÃÅÓÃÓÚ·ÖÀàºÍ¸»¼¯ÌÇ»ù»¯Ï¸°ûÍâÄÒÅÝ (glycosylated extracellular vesicles)¡£¸Ã¼¼ÊõÀûÓÃ×ÔÖ÷¿ª·¢µÄÇ׺Ͳ¶×½´ÅÖéÓëÌØ¶¨µÄÍâÃÚÌåÌÇÁ´ÌØÒìÐÔ½áºÏ£¬ÏÔÖø¸»¼¯Ö×ÁöÀ´Ô´µÄEVs£¬²¢ÊµÏÖºóÐøºËËáÌáÈ¡µÄ×Ô¶¯»¯¡£Õû¸öÁ÷³ÌÔÚ11·ÖÖÓÄÚ¼´¿ÉÍê³ÉÌÇ»ù»¯EVsµÄ¸ßЧÌáÈ¡£¬ÏÔÖøÌá¸ßÁËÍâÃÚÌåÖÐmiRNA¼ì²âµÄÁéÃô¶ÈºÍÌØÒìÐÔ£¬Îª°©Ö¢ÔçÆÚɸ²éÌṩÁ˸üΪ¾«×¼µÄÉúÎï±êÖ¾Îï¡£

ͼ1.Ñо¿Éè¼ÆÊ¾Òâͼ
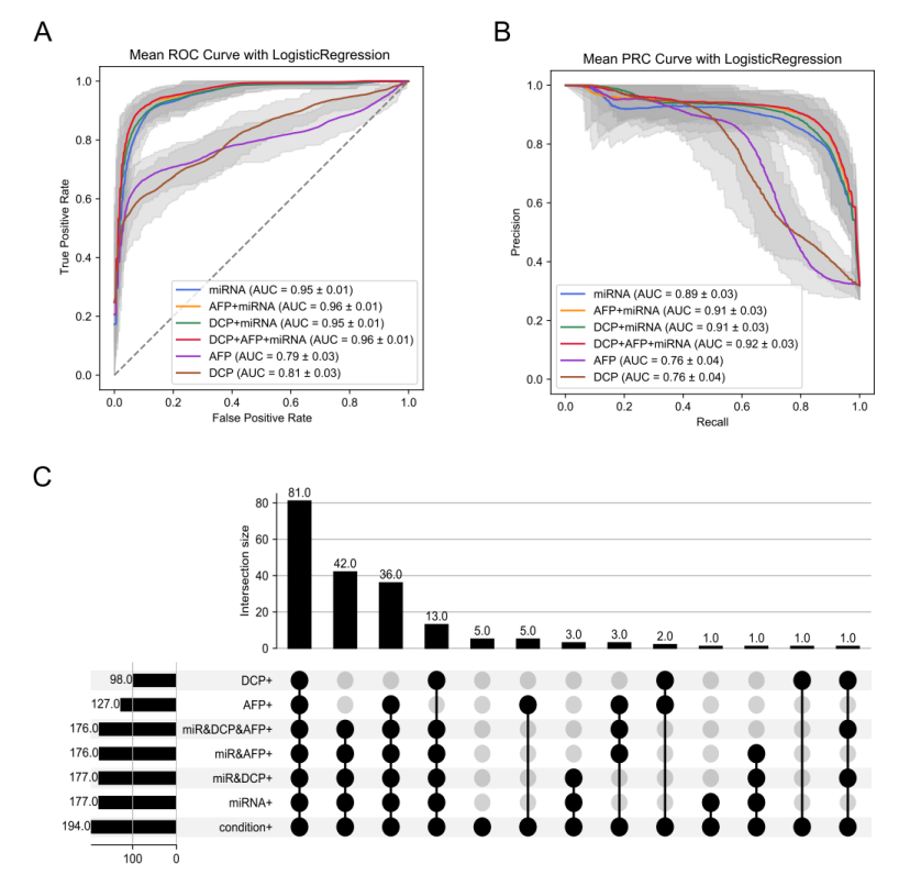
Èçͼ1Ëùʾ£¬Ñо¿ÍŶӽÓÄÉGlyExo-Capture?ÒªÁì´Ó88ÀýHCC»¼ÕߺÍ179Àý·ÇHCC¶ÔÕÕ×éµÄѪÇåÖÐÌáÈ¡EVs£¬²¢´ÓÖÐÌáÈ¡small RNA ½øÐжþ´ú²âÐò (NGS)¡£Í¨¹ýÉúÎïÐÅϢѧ·ÖÎö£¬Ê¶±ð³ö²îÒì±í´ïµÄmiRNA¡£ÔÚѵÁ·¼¯ÐÐÁУ¨n=134£©ÖУ¬Ñо¿ÍŶÓÀûÓöàÖÖ»úеѧϰËã·¨¹¹½¨ÁËHCC·ÖÀàÄ£ÐÍ£¬²¢ÔÚ¶à¸ö¶ÀÁ¢ÑéÖ¤ÐÐÁУ¨n=645£©ÖУ¬Í¨¹ý¶¨Á¿Äæ×ªÂ¼¾ÛºÏøÁ´Ê½·´Ó³ (qRT-PCR) ¶Ô5¸ömiRNA½øÐж¨Á¿£¬ÒÔÑé֤ģÐÍÐÔÄÜ¡£

ͼ2.HCCÔ¤²âÄ£ÐÍÔÚNGS £¨A-C£©and qRT-PCR£¨D-F£©Êý¾ÝÖеÄÐÔÄÜÆÀ¹À
Ϊ½øÒ»²½Ìá¸ßÄ£Ð͵ÄÕï¶ÏÐÔÄÜ£¬ÇòÓÑ»á¹ÙÍø½«miRNA°Ð±êÓëAFP/DCPÌØÕ÷½áºÏ¡£½á¹ûÏÔʾ£¬½áºÏºóÄ£Ð͵ÄROC-AUCÖµÌáÉýÖÁ0.96£¬PRAUCÖµµ½´ï0.91£¨Í¼3A-B£©¡£´ËÍ⣬»ùÓÚ¸ÃÁªºÏÌØÕ÷µÄÄ£ÐͶÔ194ÀýHCC»¼ÕßµÄ×ÜÌåÁéÃô¶Èµ½´ï90.70%£¬ÏÔÖø¸ßÓÚµ¥¶ÀʹÓÃmiRNA°Ð±êʱµÄ88.06%£¨Í¼3C£©¡£Õâ½²Ã÷miRNAÓëÂѰ×ÌØÕ÷Ö®¼ä¾ßÓл¥²¹×÷Óã¬ÏÔÖøÔöÇ¿ÁËHCCµÄÕï¶Ï׼ȷÐÔ¡£

×ÛÉÏËùÊö£¬»ùÓÚmiRNAºÍAFPÌØÕ÷µÄHCC·ÖÀàÄ£ÐÍʵÏÖÁ˾«×¼Õï¶Ï£¬±ê־ןΰ©ÔçÆÚɸ²éÁìÓòµÄÖØ´óÍ»ÆÆ¡£¸Î°©ÍâÃÚÌåmiRNA²úÎïÒÔÆä¸ß¶È׼ȷÐԺͷÇÇÖÈëÐÔ£¬ÎªÁÙ´²Õï¶Ï´øÀ´ÁËеÄÏ£Íû£¬ÖúÁ¦È«Çò¸Î°©»¼Õß»ñµÃ¸ü¾«×¼µÄÖÎÁÆ¡£ÕâÒ»Ñо¿½á¹û²»½öÍÆ¶¯Á˸ΰ©Ñо¿ÓëÁÙ´²Êµ¼ùµÄ½øÕ¹£¬Ò²ÎªÊµÏÖ¸üÓÐЧµÄÔçÆÚɸ²éºÍÖÎÁÆ·½°¸µì»ùÁ˼áʵ»ù´¡¡£
GlyExo-Capture?¼¼ÊõÒýÁì¶à°©ÖÖÔçɸ´´Ð£¬´Ó¿ÆÑÐ×ßÏòÁÙ´²×ª»¯
GIyExo-Capture?ƽ̨ÊÇÖйúIVD¿ÆÑд´ÐµÞÔìµÄÒ»¸ö¹æ·¶£¬Õë¶ÔÈ«Çò¹æÄ£ÄÚÍâÃÚÌåÒºÌå»î¼ìÓ¦ÓÃ׼ȷÂʲ»¸ß£¬²Ù×÷·±ËöµÈÁÙ´²Ó¦ÓÃÌôÕ½£¬ÌṩÁË´´ÐµĽâ¾ö·½°¸¡£¸Ãƽ̨½ÓÄÉÌDz¶×½¼¼Êõ£¬ÊµÏÖ¼²²¡Ïà¹ØÍâÃÚÌåÈ«×Ô¶¯¡¢¿ìËÙ¸ßͨÁ¿ÊèÉ¢£¬ÒÔ¼°ÍâÃÚÌåÔËÔØmicroRNAµÄ¸ßÁéÃô¶È¼ì²â¡£Ä¿Ç°£¬qǧÒÚÇòÓÑ»á¾ßÓÐ×ÔÖ÷רÀûGIyExo-Capture?ƽ̨¿ª·¢µÄϵÁа©Ö¢ÔçÆÚÕï¶Ï½á¹ûÂ½ÐøÍ¨¹ý×¢²á¼ìÑ飨ÒÈÏÙ°©¡¢¸Î°©¡¢Î¸°©µÈ£©£¬Ïà¹ØÉñ¾ÍËÐÐÐÔ¼²²¡Ñз¢ÏîÄ¿½øÕ¹Ë³Àû¡£×÷ΪÌDz¶×½Õï¶ÏÒªÁìѧµÄÌá³öÕߣ¬qǧÒÚÇòÓÑ»áÖÂÁ¦ÓÚ½«ÖйúÆóÒµµÄÔ´´ÐÔ¼¼ÊõÍÆ¹ãÓ¦Óõ½È«ÇòÁÙ´²£¬ÎªÈ«Çò»¼Õß´øÀ´¸ü¾«×¼¡¢¸ü±ã½ÝµÄÕï¶Ï·½°¸¡¢Ê¹¸ü¶à»¼Õß»ñÒæÓÚÖйú´´Ð¼¼Êõ¡£
¡¤ È«ÇòÊ×̨ÍâÃÚÌåmicroRNAÈ«×Ô¶¯¼ì²âÒÇ
È«ÇòÍ»ÆÆÐÔ¼¼Êõ¡ª¡ªº£ÄÚ¹ú¼Ê˫רÀû
ÅäÌ׿ÆÑÐÊÔ¼Á
(1)¸Î°©ÑªÇåÍâÃÚÌåmicroRNA¼ì²âÊÔ¼ÁºÐ(2)θ°©ÑªÇåÍâÃÚÌåmicroRNA¼ì²âÊÔ¼ÁºÐ(3)ÒÈÏÙ°©ÑªÇåÍâÃÚÌåmicroRNA¼ì²âÊÔ¼ÁºÐ(4)ǰÁÐÏÙ°©ÄòÒºÍâÃÚÌåmicroRNA¼ì²âÊÔ¼ÁºÐ(5)Äò·ÉÏÆ¤°©ÄòÒºÍâÃÚÌåmicroRNA¼ì²âÊÔ¼ÁºÐ
¡¤ REXO-32ÍâÃÚÌåÌáȡƽ̨
»ñÖйúÖ×Áö±êÖ¾Îï´ó»áµÚÒ»½ì¼¼Êõת»¯½±
ÅäÌ׿ÆÑÐÊÔ¼Á
£¨1£©Ï¸°ûÍâÄÒÅÝ´¿»¯ÊÔ¼ÁºÐ(SECÖù)£¨2£©Ï¸°ûÍâÄÒÅÝȾɫ´¿»¯ÊÔ¼ÁºÐ(SECÖù)£¨3£©Ï¸°ûÍâÄÒÅÝÌáÈ¡ÊÔ¼ÁºÐ(PS)£¨4£©Ï¸°ûÍâÄÒÅÝÌáÈ¡ÊÔ¼ÁºÐ(PS-MB)£¨5£©Ï¸°ûÍâÄÒÅÝÌDz¶×½·¨ÌáÈ¡ÊÔ¼ÁºÐ£¨´ÅÖé·¨£©£¨6£©miRNAuto΢СRNAÌáÈ¡ÊÔ¼ÁºÐ(´ÅÖé·¨)